
Des dés pour devenir un « pro » de l’étymologie !
Le vocabulaire est la clé de la compréhension de texte et de la réussite scolaire. Mais comment rendre l’apprentissage des racines grecques et latines plus ludique qu’une simple liste à apprendre par cœur ?
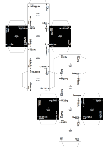
Je partage avec vous un outil ludique et visuel qui cartonne en classe : les Dés d’Étymologie.
Le concept
Le principe est simple : des patrons de dés à découper et à assembler, classés par thématiques et par origines (Grec 1, 2, 3… et Latin 1, 2…). Chaque face présente une racine et sa signification.
En manipulant ces dés, les élèves ne font pas que « lire » des définitions ; ils construisent littéralement le sens des mots.
Que contient cet outil ?
Le fichier regroupe une collection impressionnante de racines couvrant plusieurs domaines :
- Les nombres : de mono (un seul) à déca (dix) , en passant par poly (plusieurs).+2
- Le corps humain : céphalo (tête) , dermo (peau) ou encore gast(ro) (ventre).+2
- Les sciences et la nature : bio (vie) , géo (terre) , astro (étoile) et hydro (eau).+3
- Les actions et suffixes : -logie (connaissance) , -graphe (qui écrit) ou -phobe (ennemi de / peur).+2
3 idées d’activités en classe
- Le « Mix & Match » des racines : un élève lance deux dés (par exemple un dé de préfixes et un dé de suffixes). S’il tombe sur Chrono et Mètre, il doit définir le mot « Chronomètre » (mesure du temps). S’il tombe sur une combinaison inexistante, il peut inventer un mot et sa définition rigolote !+1
- Le Défi de la Famille : on lance un dé. Sur la racine tombée (ex: Bio), l’élève a 30 secondes pour citer le plus de mots possibles appartenant à cette famille (biologie, biographie, biotope, etc.).
- L’Enquêteur de Textes : lors d’une lecture, si les élèves croisent un mot complexe, ils cherchent sur leurs dés si une partie du mot s’y trouve pour en déduire le sens global.
Pourquoi ça marche ?
C’est un support multisensoriel. L’élève voit la racine, manipule l’objet et associe visuellement le préfixe au suffixe. C’est idéal pour fixer durablement des notions qui paraissent souvent abstraites.
Petit conseil : Je vous recommande d’imprimer les dés sur du papier un peu épais (type Canson) pour qu’ils survivent aux lancers répétés des élèves !
